[충청뉴스 이성현 기자] 국내 연구진이 대표적인 희귀 난치성 뇌질환인 ‘다계통 위축증(MSA)’의 발병 기전을 규명하고 잠재적 치료법을 제시했다.
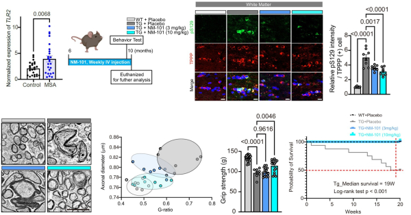
한국연구재단은 서울대학교 이승재 교수 연구팀이 톨유사수용체2(TLR2)를 매개로 하는 다계통 위축증의 발병 기전을 규명하고, 이를 바탕으로 개발한 항체의 치료효과를 동물 모델에서 확인했다고 밝혔다.
이번 연구 성과는 과학기술정보통신부와 한국연구재단이 추진하는 중견연구 사업 등의 지원으로 수행됐으며 다학제 융합과학분야 국제학술지 ‘네이처 커뮤니케이션즈’에 1월 30일 게재됐다.
다계통 위축증은 소뇌 및 기저핵의 신경퇴행을 동반하는 치명적 질환으로 전 세계적인 고령화 추세에 따라 사회·경제적 문제로 대두됐다.
임상 증상이 비슷한 파킨슨병보다 진행 속도가 빠르고 예후가 불량해 환자의 삶의 질을 심각하게 저하시키지만 현재 질병의 진행을 근본적으로 억제할 치료법이 부재한 실정이다.
이 질환은 알파-시뉴클린이 희소돌기아교세포 내에 축적돼 ‘교세포질내포함체(GCI)*’를 형성하는 것이 특징이다. 하지만 알파-시뉴클린의 발현량이 낮은 세포에 해당 단백질이 축적되는 경로가 아직 규명되지 않아 치료제 개발에 한계가 있었다.
이에 연구팀은 인간 줄기세포 및 마우스 모델을 활용해 알파-시뉴클린 응집체의 세포 간 전이 가설을 체계적으로 검증했다. 그 결과 신경세포에서 생성된 응집체가 희소돌기아교세포로 흡수되어 환자 뇌 조직과 유사한 단백질 축적을 유도함을 확인했다.
연구진은 이 과정에서 단백질 알파-시뉴클린의 흡수를 매개하는 핵심 수용체인 ‘톨유사수용체2’에 주목했다.
분석 결과 톨유사수용체2 매개 전이는 희소돌기아교세포의 성숙과 수초화(myelination)*에 필수적인 유전자 발현을 저해해 신경망 손상을 유발했다.
실제 세포 및 동물 모델에서 톨유사수용체2 표적 단일클론항체* ‘NM-101’을 처리하자 단백질 축적이 현저히 감소했다. 또 수초화 관련 유전자의 발현이 회복됐으며, 축삭** 손상과 운동 장애가 개선됨과 동시에 생존 기간이 연장되는 효과가 입증됐다.
이승재 교수는 “이 전략은 다계통 위축증뿐만 아니라 파킨슨병 등 공통된 기전을 공유하는 다양한 시뉴클린병증 치료를 위한 범용 플랫폼으로 확장될 것으로 기대된다”며 “후속 연구를 통해 난치성 신경퇴행성 질환 치료제 개발을 앞당기겠다”고 말했다.

