[충청뉴스 이성현 기자] 국내 연구진이 기존 간암 치료제의 내성 문제를 극복할 신규 표적 단백질을 개발했다.
한국화학연구원은 의약바이오연구본부 정관령 박사 연구팀이 광주과학기술원(GIST)과 간암 치료의 장애물인 SIRT7(시르투인7) 단백질의 기능을 억제하는 저해제 개발에 성공했다고 26일 밝혔다.
SIRT7 저해제는 절제 방식 치료가 힘든 간암 환자의 표준 치료제인 소라페닙의 약물 내성 문제를 극복할 수 있을 뿐만 아니라, 다양한 종류의 항암제 개발에 적용할 수 있을 것으로 전망된다.
국립암센터 중앙암등록본부 통계에 따르면 2021년도 신규 암 발생자 27만7523명 중에서 간암의 경우 1만5131명이다. 최근 5년간 상대 생존율은 전체 암 평균 72.1%에 비해 간암은 39.3%로 낮은 수준에 머물고 있다. 이를 해결하기 위한 여러 방안 중, 유사한 작용 기전을 갖는 기존 표적 항암제의 내성 문제 해결을 위한 새로운 작용 기전 발굴에 관심이 높다.
간암의 주요 치료 방법은 크게 수술적 절제와 비수술적 치료로 나뉘며 비수술적 치료법에는 고주파 열치료 등 다양한 시술법과 항암약물 요법이 있다. 항암약물은 면역세포를 활성화해 스스로 암을 공격하게 하는 면역항암제와 암세포 특정 부분을 공격하는 표적항암제가 있다.
일반적으로 절제 수술이 힘든 진행성 간암 환자의 경우 항암약물 요법을 사용하는데, 일부 한계가 있다. 우선 면역항암제의 경우 투여 가능한 환자군에 제약이 있다. 그리고 표적항암제는 1차 치료제인 소라페닙, 렌바티닙과 2차 치료제인 레고라페닙 모두 암 증식에 관련된 다양한 인산화효소를 억제하지만 약물 내성이 많이 발생해, 환자 중 치료 효과가 나타나는 반응률이 20% 수준에 머무는 문제가 있다.
연구팀은 인산화효소 조절 방식의 기존 표적항암제와는 작용 기전이 다른 SIRT7 억제 방식의 화합물을 발굴했다. 연구팀에 따르면 SIRT7 단백질은 종양이나 암 세포의 사멸을 늦추는데 중요한 역할을 하여 암 치료의 장애물로 인식됐다.
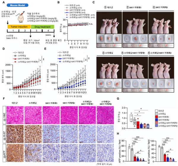
이번에 개발한 화합물은 이런 SIRT7을 줄임으로써 항암 활성(효능)이 나타남을 확인했으며, 기존 간암 환자의 1차 치료제인 소라페닙에 내성이 있는 실험 모델에서도 효과를 보였다.
소라페닙 내성 간암 세포를 이식한 마우스 동물모델에 소라페닙을 단독 투여한 경우는 내성 때문에 약물의 항암 효능이 급격히 감소했다.
반면 연구팀이 2018년 세계 최초로 개발한 1세대 SIRT7 저해제의 경우 5mg/kg 용량으로, 1세대 저해제에서 300개 이상의 화합물 합성으로 분자구조식 변형 등 약물 최적화를 통해 효능을 높인 2세대 저해제는 그 절반인 2.5 mg/kg 용량만으로도 종양의 크기가 현저히 감소하였다. 의미있는 점은 현재 1차 치료제로 사용되는 소라페닙에 내성을 지닌 동물임에도 불구하고 효과적이었던 것이다.
더구나 SIRT7 저해제와 소라페닙 약물을 함께 투여한 동물군에서는 종양의 크기가 더 감소했다. 이를 통해 이번에 발굴한 SIRT7 억제 방식이 기존 항암제인 소라페닙의 효능을 일부 되돌릴 수 있음을 확인했다. 이는 앞으로 타이로신 인산화효소 저해 방식의 기존 약물에서 나타나는 내성 문제를 해결하는 실마리가 될 것으로 보인다.
양 기관은 이번 기술개발 결과를 바탕으로 후속연구를 수행하고 있으며 국내 제약회사와 협력 연구를 위해 논의 중에 있다. 본 연구팀의 결과를 기반으로 신규 작용 기전을 지닌 항암제 개발 및 이를 이용한 관련 핵심기술을 선점하고 실용화 가능성을 높일 것으로 전망된다.
이영국 원장은 “세계 최초로 발굴한 SIRT7 저해제 기술 선점 및 간암 치료 가능성을 높일 수 있도록 국내 제약업계 및 연구자들과 긴밀한 협업을 계속해 지원하겠다”고 말했다.

